這兩天,再有香港分銷商在報紙大賣廣告,呃香港人去買十里銀灘:
十里銀灘_再來呃香港人買
十里銀灘_港限購又一分銷呃人
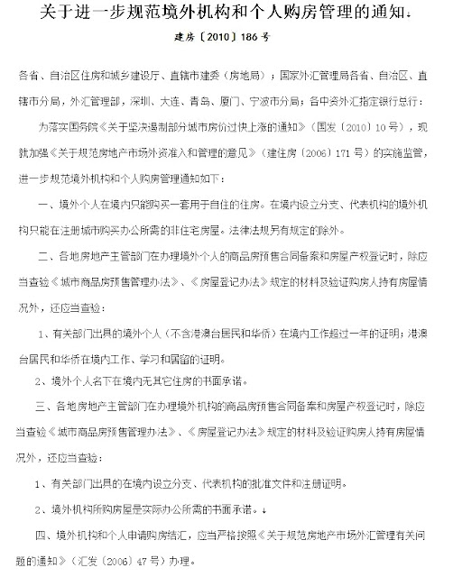
原來,今月頭9月3日時,惠州房管局已經發出了最新的對港人限購一事,今次不單止惠陽/大亞灣/惠東,而是全市,連惠城都包抬在內!
而且,也很明確再次重申,在惠州全市境內只能購買一套房。換言之,你早已在惠州買了樓,即現在9月3日後,已經不能買了!
也再次重申說明,個人名義購買的話,香港人要提供有惠州的工作/學習和居留證明,更要提供名下在惠州沒其他住房的書面承諾書。
換言之,第一步除非你在惠州是完全沒樓的!,更能提供當地有公司證明你在惠州工作,以及要有居留證明,那才能買到唯一的一套房。否則,在惠州沒工作的你,及已有房的你,根本就不能買了!
所以,大家要小心受騙,尤其十里銀灘因為無大陸人買,所以更加會推來呃一眾無知的香港人買。
而且,此則最新對港人的限購,各大的中介們也不敢張揚,肯定就是想愚弄一眾不知情的香港人! 總之,大家小心!






沒有留言:
張貼留言